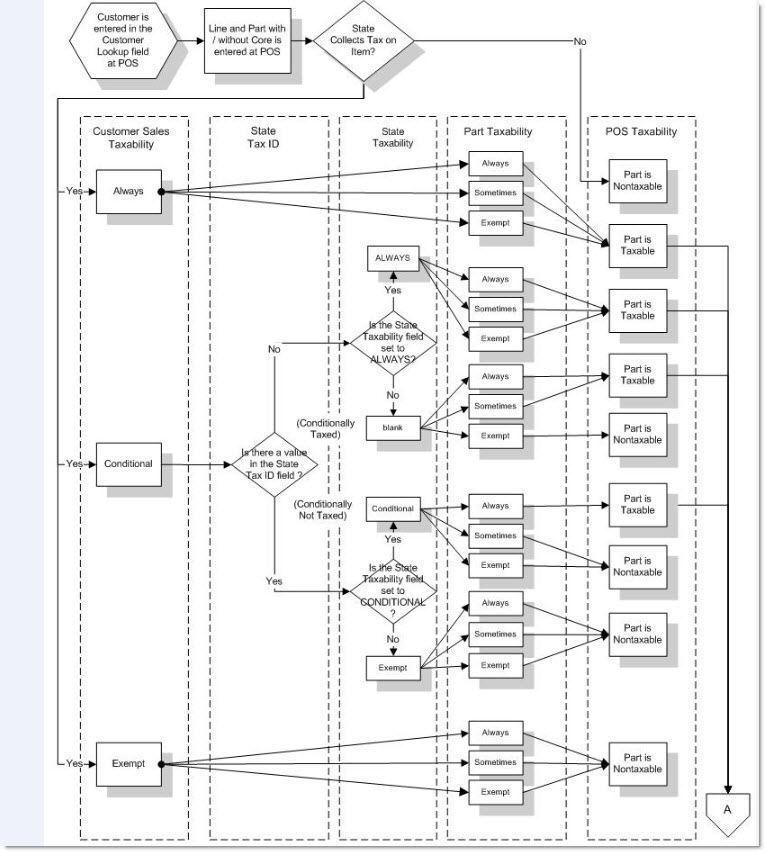
Tax Table Flow