Employee Phone Room
Overview
Employee Phone Room is an application-supported process that allows an employee to receive incoming calls and create sales for a set of stores related to a specific store group.
Allowing Call Center functionality, Employee Phone Room enables an employee to take customer part orders for supported stores within a given database or store group. Phone Room Reps handle the in-coming calls and create the invoices in the stores that will be selling the product.
Phone Room features are either terminal specific or location, or employee specific depending on the Enterprise control. Refer to the Differences Between Employee and Terminal Phone Room Functionality for details.
All accounts have an optional 'PHONE ROOM STORE' field set up in the 'INTERNET SETUP' window, accessed from the 'INTERNET SETUP' button in the Account Entry screen that indicates the:
-
Default Store
-
Location where the inventory is deducted from
-
Store where Phone Room documents print
When an account that is set up with a 'PHONE ROOM STORE' is entered at Point-of-Sale, the Invoice Point of Sale screen refreshes and places the application instance into the customer's Phone Room store automatically.
The field value is used as the default location only. The 'SELECT PHONE ROOM LOCATION' window opens each time the 'PHONE ROOM' button is clicked at Point-of-Sale. The location can be changed on demand at Point-of-Sale until an item is added to the body of the invoice.
Even though the account has a default phone room store, the Phone Room Rep is still prompted each time to select a store to determine store inventory and document print for that sales event. However, the account's phone room store is highlighted when selecting locations at Point-of-Sale so pressing the 'Enter' key selects that store.
The associated document from the item sales prints in the selected store. The pay/tender function also occurs in the actual associated store.
The TERMINAL SETUP, 'STORE INFORMATION' tab, New Account Defaults, ACCOUNT MASS UPDATE UTILITY, Account Entry screens, and 'INTERNET SETUP' window support the Phone Room functionality.
Employee Phone Room Configuration and Setup
An enterprise application switch must be set up to use Employee Phone Room functionality. Contact Customer Support for assistance.
Configuration and setup of the following screens/window support the Phone Room functionality:

Phone Room Rep
Any employee can be set up for Phone Room functionality by checking the 'PHONE ROOM REP' field in the EMPLOYEE SETUP screen.
When the 'PHONE ROOM REP' field is checked, the 'PHONE ROOM' button and all Point-of-Sale Phone Room functionality as well as regular Invoicing functionality, depending on security permissions, is available at Point-of-Sale. When the field is unchecked, the 'PHONE ROOM' button is hidden at Point-of-Sale.
Note: When the Phone Room enterprise control is set to not use Phone Room functionality or set to use Terminal Phone Room functionality, the 'PHONE ROOM REP' field is disabled and hidden.
Managers and Asst Managers are not automatically able to access the 'PHONE ROOM' button at Point-of-Sale and must also have the 'PHONE ROOM REP' field checked in order to access the button.
When the enterprise control is set to sue Employee Phone Room and the employee is a Phone Room Rep:
-
Regardless whether the 'PHONE ROOM TERMINAL' field is checked or unchecked, the system looks first at the 'PHONE ROOM LOCATION' field in the 'STORE INFORMATION' tab and, if the field id checked, then Phone Room functionality is available for the employee on all terminals in the store.
-
When the 'PHONE ROOM LOCATION' field in the STORE GENERAL SETUP screen is unchecked, the employee is able to use Phone Room functionality only from terminals where the 'PHONE ROOM TERMINAL' field is checked.
The employee's assigned security designates any, and all, function control unless overridden by the Phone Room's operations controls.
Based on the individual's security plan, an employee can be a Phone Room Rep as well as a Counterperson. The Phone Room Rep has all the invoice functional capabilities as a Counterperson in the account's Phone Room store.
The Phone Room Rep can:
-
Sell items directly
-
Source or special order items
-
Record lost sales
The Phone Room Rep can process item sales using:
-
Pick Ticket
-
Pack Slip
-
WIP
-
On Account (Commercial Charge)
Point-of-Sale Functionality
The Phone Room Rep follows normal Point-of-Sale functions when selling and editing line items. During a standard sale, the Phone Room Rep sells/scans items onto a ticket. Debits and credits can both be added to the same invoice. The Point-of-Sale return process remains unchanged. Upon completion of the order for both selling/editing line items and doing a return, the Phone Room Rep may make the ticket a WIP, Pick Ticket, Pack Slip, or commercial invoice. However, tender options, including Dating, are not available in Phone Room functionality.
PartsWatch prints directly to the printer assigned in the 'Printer Assignment' pop-up when the location for which the invoice is being created matches the terminal location (assigned in the 'STORE #' field in the TERMINAL SETUP screen). When the location for which the invoice is being created does not match the terminal location, PartsWatch queues the phone room sales order to be printed by the background processor in the store for which the invoice is being created.
The sales order is owned by the Phone Room Rep that processed the ticket. Items added to the document are set to the Phone Room Rep or store Counterperson who added the item. The employee who prints the document is set as the "cashier" of the document. Line items are processed within the program as an Internet Order.
The following steps provide a high-level overview of the Employee Phone Room functionality as it applies to Point-of-Sale:
-
Log in. The program validates the Phone Room Rep.
-
Access Point of Sale (Invoice) via the Menu or the 'F7' key. The application prompts for a 'POS ID', if the Phone Room feature is enabled. Standard Point-of-Sale functionality continues, except as noted.
-
Enter the customer's account number or account code in the 'ACCT NUMBER' or 'ACCT CODE' field. The application reads the account's Phone Store value. When set, the account is loaded and the application is in the store set in the parameter. When not set, the 'SELECT STORE' window displays.
-
Continue Point-of-Sale processing, based on the user security. If the employee is designated as a Manager, then Manager override prompts and capabilities are available, as usual. If the employee is designated is a Phone Room Rep, Counterperson capabilities apply and ownership of the ticket is assigned.
-
Click 'PHONE ROOM' when items are added to the invoice to queue the ticket for printing by the background process at the physical location. Note: If 'PHONE ROOM' is clicked before any items are added to the invoice, the store number can be selected for the transaction so inventory is allocated from the appropriate location.
Sourcing
Source Orders
The Phone Room Rep can perform all Source It and special order functions.
-
All Customer Sourcing and special order functionality is available.
-
The Pick prints "PHONE ROOM ORDER" at the top of the form and, if sourced by the Phone Room Rep, "– PHONE ROOM ORDER – ATTN! BUY OUTS" prints in place of the standard invoice message.
-
The document may be printed or voided and follows all existing NIF and Point-of-Sale invoice and sourced order processing rules.
Auto Sourced Orders
Should the ticket be auto sourced, once the invoice is printed and the PO has been modified as 'AUTO SOURCED', all existing AUTO SOURCE functionality is available.
Change Store
When a caller requests to pick up or receive inventory from another store, the store is changed by 'PHONE ROOM REP' by using the 'PHONE ROOM' field. With the account in focus, but prior to adding the first part to the invoice body of the order, the account can be redirected/rerouted to the store where the parts will be deducted from inventory and print. Once a part is added to the invoice body, the 'PHONE ROOM' button is disabled.
Change Customer
Once items are added to a phone room ticket, the POS CHANGE CUSTOMER function only allows the change of the customer within the designated location but will not change the selling store.
Should the customer's 'STORE' field be different than the store the phone room ticket is sent to, or should the customer's 'STORE GROUP' not include the store the phone room ticket is sent to, the system prompts "The account is not allowed to buy parts from this store!"
Change Printer
The document type selected in the 'PRINT PHONE ROOM' window dictates the printer that the BG processor uses.
Procedure to Configure Employee Phone Room Location
To configure an Employee Phone Room location, follow the steps below:
Note: The Enterprise Control must be set to PW1 (Employee Phone Room).
-
From the Menu, select Controls, System, Employee Setup. The EMPLOYEE SETUP screen displays.
-
Click 'EDIT'. The Edit mode is enabled.
-
Click the 'PHONE ROOM REF' checkbox.
-
Click 'UPD' and 'CLOSE'. The value is saved and the employee is now a Phone Room Rep. The screen closes.
-
Click the 'PHONE ROOM TERMINAL' field in the TERMINAL SETUP screen per terminal or the 'PHONE ROOM LOCATION' field in the STORE GENERAL SETUP screen 'STORE INFORMATION' tab, for all terminals.
-
Log out of the application and log back in. This employee is now a Phone Room Rep.
Mode 2
All Phone Room functionality is available in Mode 2.
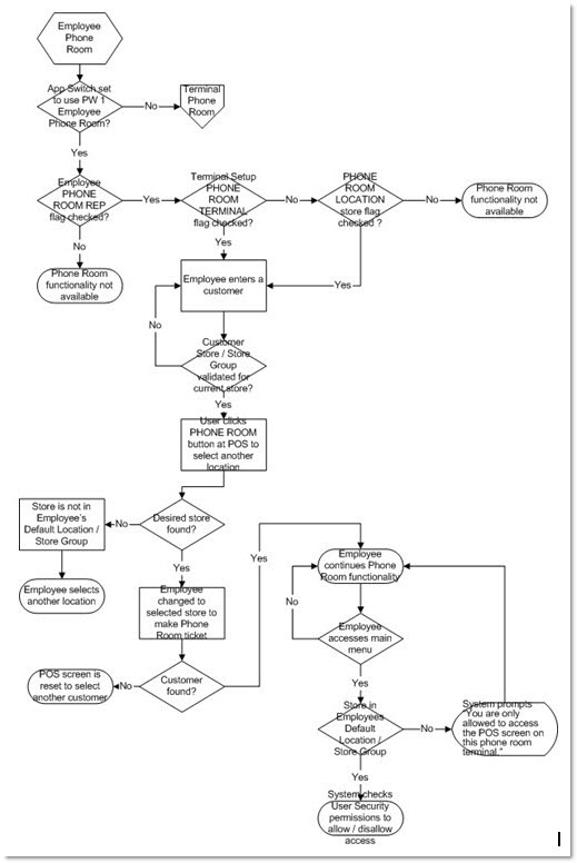
Employee Phone Room Flow Chart
