Fees and Margins Tab
The setups on the 'FEES / MARGINS' tab are used to control restocking fees, margin percent, and list price for Point-of-Sale per store.
The STORE INVOICE OPTIONS screen has several tabs available for setup:
- Store Invoice Options Screen - 'Standard' Tab
- Store Invoice Options Screen - 'Extended' Tab
- Store Invoice Options Screen - 'Fees/Margins' Tab
- Store Invoice Options Screen - 'Returns' Tab
- Store Invoice Options Screen - 'Replacements' Tab
- Store Invoice Options Screen - 'More Options' Tab
- Store Invoice Options Screen - 'EDI Setup'
- Store Invoice Options Screen - 'Pole Display'
Menu Path: Controls, Store, Invoice Options, STORE INVOICE OPTIONS, FEES / MARGINS tab

RESTOCKING FEE %
Enter a 3-decimal number, up to '99.999', as the percent used to calculate the restocking fee on parts returned parts at Point-of-Sale.
MIN RESTOCKING $ AMT
Enter a 2-decimal number, up to '99999.00' as the minimum dollar amount that can be applied as the restocking fee on parts returned at Point-of-Sale. At the time of the return, if the 'RESTOCKING FEE %' calculated is less than the 'MIN RESTOCKING $ AMT', the system will increase the amount up to the minimum amount.
APPLY TO SOURCED ITEMS ONLY
Determines whether restocking fees are applied to all parts returned at Point-of-Sale, or only returned parts that were sourced.
- Checked - Restocking fees are only applied to returned items that were sourced, and are not applied to parts sold from stock.
- Unchecked - Restocking fees are applied to all returned items, regardless of whether sourced or sold from stock.
Note: The 'APPLY TO SOURCED ITEMS ONLY' setting is used for the above settings as well as for the 'RESTOCKING OVERRIDES' settings.
RESTOCKING OVERRIDES
Click the button to open a window to set up a different 'RESTOCKING FEE %' and 'MIN RESTOCKING $ AMT' by 'ACCOUNT GROUP' as an override to the general setups defined above.
To set up restocking fees by Account Group:
- Click the 'ACCOUNT GROUP' drop-down, select an Account Group, and press the 'Enter' key to move to the 'RESTOCKING FEE %' field.
- Enter a percent used to calculate the restocking fee and press the 'Enter' key to move to the 'MIN RESTOCKING FEE $ AMT' field.
- Enter the minimum amount of restocking fee that will be applied to parts returned at Point-of-Sale.
To delete an Account Group restocking fee setup, highlight the row in the grid and click the 'DEL' button and the setup is permanently deleted.

Note: The 'RESTOCKING OVERRIDES' User Security permission controls access to the window.
APPLY RESTOCKING FEE TO NIFS AND PNGROUP NON-MATCHES
Determines whether or not restocking fees are applied to NIF (not-in-file) parts or to parts not assigned a PN GROUP RULE.
- Checked - Uses the setup from the 'RESTOCKING OVERRIDES' if a match is found on the Account Group when returning a NIF part, and uses the 'RESTOCKING FEE %' if a match does not exist in the 'RESTOCKING OVERRIDES' for the Account Group.
A restocking fee is not applied if a match is not found in either place.
Note: If the 'APPLY TO SOURCED ITEMS ONLY' flag is checked, the NIF parts must be sourced in order for the restocking fee to apply. - Unchecked - A restocking fee is not applied to NIF parts or to parts not assigned to a PN GROUP when returned at POS.
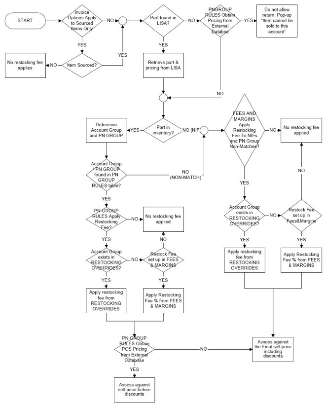
Restocking Fee Setup Flow Chart
Enter a 3-decimal number up to 99.999 that is used to calculate the 'EACH' sell price from 'COST' when a NIF part is entered on an invoice with cost only.
When a NIF part is sourced from the 'INSUFFICIENT QUANTITY - SOURCING' (Quick Sourcing) window, and 'USE SUPPLIER COST FOR SRCD ORDERS' is unchecked, clicking the 'CANCEL' button on the 'PRICE EDIT' window uses the supplier-sent cost to calculate the 'EACH' sell price. If the 'COST' field is edited on the 'PRICE EDIT' window, the 'EACH' sell price is calculated using the value in the 'NIF MARGIN % FROM COST'.
When a NIF part is sold at Point-of-Sale and 'AUTO OVERSELL' is enabled, if the 'COST' is edited on the 'PRICE EDIT' window, the 'EACH' sell price is calculated using the value in the 'NIF MARGIN % FROM COST' control.
SOURCING NIF MARGIN % FROM COST
Enter a 3-decimal number up to 99.999 that is used to calculate the 'EACH' sell price from 'COST' for sourced NIF items when the 'EACH' sell price is not manually entered.
When sourcing a NIF part from the ADVANCED SOURCING screen, where the 'USE SUPPLIER COST FOR SRCD ORDERS' checkbox is checked, the 'EACH' sell price is calculated using the 'SOURCING NIF MARGIN % FROM COST' value, based on the supplier-sent cost, as long as no edits were made in the 'PRICE EDIT' window prior to opening the ADVANCED SOURCING screen.
The 'SRC SELL' value on the ADVANCED SOURCING screen is auto-updated based on the 'SOURCING NIF MARGIN % FROM COST' when a NIF part is sourced when the 'USE SUPPLIER COST FOR SOURED ORDERS' checkbox is unchecked, as long as no edits were made in the 'PRICE EDIT' window prior to opening the ADVANCED SOURCING screen.
NIF MARGIN % FROM SELL
Enter a 3-decimal number up to 99.999 that is used to calculate the 'COST' from 'EACH' sell price when a NIF part is entered on an invoice with the sell price only.
If the 'EACH' sell price is entered manually in the 'PRICE EDIT' window, before going to ADVANCED SOURCING, the 'NIF MARGIN % FROM SELL' setting is used to calculate the 'COST' temporarily.
Note: Once sourced, the 'COST' is the cost provided by the supplier.
When a NIF part is sourced from the 'INSUFFICIENT QUANTITY - SOURCING' (Quick Sourcing) window, and the 'USE SUPPLIER COST FOR SRCD ORDERS' setting is enabled, the 'EACH' sell price is not calculated. If the 'EACH' sell price is edited in the 'PRICE EDIT' window, the 'COST' is recalculated based on the value in the 'NIF MARGIN % FROM SELL' control.
If the pricing is not edited in the 'PRICE EDIT' pop-up before opening the 'INSUFFICIENT QUANTITY - SOURCING' (Quick Sourcing) window, and the 'EACH' sell price is manually entered, then the value in the 'NIF MARGIN % FROM SELL' setting calculates the 'COST' temporarily.
Note: Once sourced, the 'COST' is the cost provided by the supplier. If both the 'EACH' sell price and the 'COST' are entered in the 'PRICE EDIT' window prior to sourcing, the manually entered 'EACH' sell price is used, but the supplier-provided cost is updated to 'COST'.
When a NIF part is sold at Point-of-Sale and 'AUTO OVERSELL' is enabled, if an 'EACH' sell price is entered in the 'PRICE EDIT' window, the 'COST' is calculated using the 'NIF MARGIN % FROM SELL' value.
SOURCING NIF MARGIN % FROM SELL
Enter a 3-decimal number up to 99.999 that is used to calculate 'COST' from the 'EACH' sell price for sourced NIF items when the 'COST' is not entered, but the 'EACH' sell price is manually entered.
LOW COST MARGIN %
Enter a 3-decimal number up to 99.999 that is used to determine whether or not the part being sold is below the expected cost margin. The checkbox is used to determine whether or not to allow the sale or to open a 'Manager Approval Required' pop-up to force a manager to enter an override password before continuing for sales below the low-cost margin.
- Checked - A Manager Override Security password must be entered in order to continue the sale.
- Unchecked - A 'Manager Override Security' pop-up does not open and the sale is allowed for parts being sold below the 'LOW COST MARGIN %'.
HIGH COST MARGIN %
Enter a 3-decimal number up to 99.999 that is used to determine whether or not the part being sold is above the expected cost margin. The checkbox is used to determine whether or not to allow the sale or to open a 'Manager Approval Required' pop-up to force a manager to enter an override password before continuing for sales above the high-cost margin.
- Checked - A Manager Override Security password must be entered in order to continue the sale.
- Unchecked - A 'Manager Override Security' pop-up does not open and the sale is allowed for parts being sold above the 'HIGH COST MARGIN %'.
Customer Price Plan Setups
Note: Either the Price Plan Setups are used or the following setups are used to calculate 'LIST' price at point-of-sale.
LIST FIX MARGIN
Determines the setting to use to calculate 'LIST' price at Point-of-Sale.
- Checked - The 'LIST FIX MARGIN' is used instead of the 'LIST PRICE % OF LEVEL' field on the PRICE PLAN SETUP screen.
- Unchecked - The 'LIST PRICE % OF LEVEL' field on the PRICE PLAN SETUP screen is used instead of the 'LIST FIX MARGIN' percent.
SELL THRESHOLD %
Enter a 3-decimal number up to 99999999.999 used to calculate the difference between the 'LIST' and 'EACH' sell price for a part sold at Point-of-Sale. If the percent of the difference between 'LIST' and 'EACH' is less than the value in this field, the system recalculates 'LIST' from the 'EACH' sell price using the value in the 'GM%' field.
GM%
The system uses the value of the 'GM%' (Gross Margin) to recalculate 'LIST' from the 'EACH' sell price for parts when the difference between the 'LIST' and 'EACH' sell price is less than the 'SELL THRESHOLD %'.
WARN IF NO PRICING PLAN
Determines whether or not to display a warning which opens at Point-of-Sales when no pricing setups, including the account default 'SELL LEVEL', are found in the PRICE PLAN SETUP screen for an in-file or non-SKU part entered at POS.
- Checked - A pop-up opens if a PRICE PLAN SETUP is not found for the part.
- Unchecked - A pop-up does not open and the sale continues as usual.

